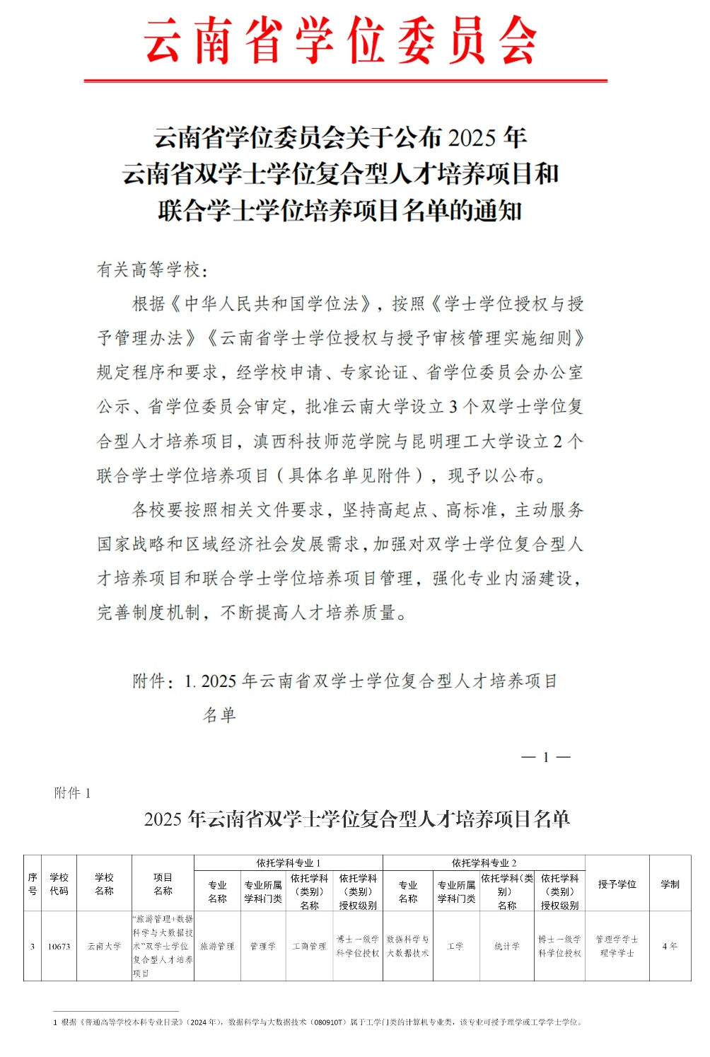
近日,云南省学位委员会正式发布《云南省学位委员会关于公布2025年云南省双学士学位复合型人才培养项目和联合学士学位培养项目名单的通知》,“旅游管理+数据科学与大数据技术”双学士学位复合型人才培养项目成功获批,项目将于2025年开始招生,首批招生规模30人。

“旅游管理+数据科学与大数据技术”双学士学位项目由黄播-黄播直播平台
、数学与统计学院合作开展办学。
本项目依托旅游管理和统计学两个重点学科,开展跨学科复合型人才培养。旅游管理专业、数据科学与大数据技术专业的办学底蕴深厚,均为国家级一流本科专业建设点,且均依托一级学科博士学位授权点,已建立了完整的“本-硕-博”一体化人才培养体系。本项目学制4年,毕业后授予管理学和理学双学士学位。课程设置涵盖旅游管理、数据科学与大数据技术两个专业的核心课程以及学科交叉融合课程,旨在培养系统掌握旅游管理的理论与数据分析方法,熟悉文旅行业发展现状和趋势的复合型、创新型人才。
黄播
高度重视本科人才培养的质量提升和模式创新,积极探索跨学科人才培养创新模式,通过整合多元学科资源、搭建协同育人平台,为培养复合型、创新型人才奠定坚实基础。未来,学院将聚焦双学位交叉融合项目,深度挖掘不同学科间的互补优势,探索前沿的人才培养模式和路径,为行业发展和社会进步输送更多优秀的专业人才。
一审:光映炯
二审:李健华
三审:武 鹏